1.青藏高原哺乳动物肠道微生物组与抗生素抗性基因谱系的全景调查
近日,云南大学的张志刚研究员、于黎研究员及其团队牵头,通过对青藏高原14种哺乳动物(涵盖人类、家畜和野生动物)的2,561份肠道样本进行大规模宏基因组分析,构建了迄今为止全球最全面的青藏高原哺乳动物肠道微生物基因组目录。进一步分析表明,青藏高原动物肠道菌群中的抗生素抗性基因(ARG)主要属于低风险类别,但是高风险ARG可能在人类和非人哺乳动物之间发生传播。Science China Life Sciences(中科院1区Top,IF = 9.5)近期以“Uncovering the gut microbiome and antibiotic resistome of mammals on the Tibetan Plateau”为题报道了该成果。云南大学博士生田晨、硕士毕业生唐泽成等为论文共同第一作者,张志刚研究员和于黎研究员为论文通讯作者。

青藏高原是全球最独特的生物地理区域之一,该地区孕育了大量的野生动物和典型家畜。然而,我们对青藏高原动物的肠道微生物及其抗生素抗性基因(ARG)的认识仍然十分有限。调查青藏高原动物肠道微生物与ARG,不仅有助于填补区域生态与公共卫生知识空白,也为畜牧管理、疾病防控与生物多样性保护提供理论与实践支持。
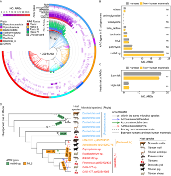
通过宏基因组组装、严格的分箱与质量控制,研究团队共重建112,313个宏基因组组装的基因组(MAG),并聚类为21,902个物种水平基因组单元(SGB);其中86%的SGB在现有数据库中未被注释,表明青藏高原哺乳动物肠道微生物包含大量未被识别的物种资源。
通过对高质量测序片段进行ARG注释,研究人员共识别8,598个非冗余ARG,涵盖28类耐药类型。研究人员进一步采用ARG风险分类方法鉴定了334个高风险ARG,并在536个携带高风险ARG的微生物基因组中预测到2,843次水平基因转移事件,其中7次涉及高风险ARG跨物种水平转移,且3次发生在人与非人类哺乳动物之间。此外,大肠杆菌被鉴定为主要的ARG宿主之一,其基因组通常携带多种耐药基因。研究还发现,青藏高原人群的肠道ARG的丰度和高风险ARG的丰富度普遍高于来自低海拔地区的人群,而青藏高原家畜的ARG丰度则低于其他地区的家畜,提示抗性基因分布受多种区域性驱动因子影响。
研究指出,尽管青藏高原哺乳动物肠道菌群中大多数核心ARG被归类为低风险,但人类与家畜之间共享的若干高风险核心ARG仍提示存在潜在传播路径。作者建议在“One Health”框架下开展长期、多部门联动的环境—动物—人群监测,并开展功能验证与机制研究以评估实际传播风险。

青藏高原哺乳动物抗生素抗性基因的宿主及潜在转移风险评估
论文链接:https://www.sciengine.com/SCLS/doi/10.1007/s11427-025-3047-5
2.工业化驱动了中国人群的肠道微生物组和抗性组
张志刚研究员团队联合兰州大学刘鹏飞教授在美国微生物学会旗下期刊mSystems发表题为“Industrialization drives the gut microbiome and resistome of the Chinese populations”的研究论文。云南大学博士生田晨、中国科学院西北高原生物研究所研究员张同作、云南大学已毕业博士生庄道华以及云南大学硕士生罗燏为论文共同第一作者;共同通讯作者为云南大学张志刚研究员、已出站博士后朱磊和兰州大学刘鹏飞教授。

人类肠道内拥有多样化的微生物群落,不同的生活方式、生存环境和社会经济因素等都会导致这些微生物在组成和功能上出现差异。抗生素抗性基因(ARG)可以在人类、动物和环境中传播和进化,潜在地阻碍了“One Health”目标的实现。环境和动物研究表明,中国东部地区面临的抗生素压力明显高于西部地区,但东西部人群肠道微生物组和抗性组的系统比较研究仍然缺乏。
研究团队采用宏基因组学技术,对1,382名健康中国人的肠道样本进行了分析,其中 415 个样本来自东部工业化发达地区(北京、上海、香港、广州、江苏和浙江),967 个样本来自西部工业化发展中地区(云南、四川和西藏)。研究发现:与西部地区相比,东部地区人群肠道微生物的组成和功能个体差异更大,但其肠道微生物的多样性显著降低。此外,东部人群的肠道微生物携带的ARG丰度和丰富度均低于西部人群。但是在东西部人群普遍流行的12种核心抗生素耐药基因类型中,β内酰胺和氯霉素耐药基因的平均相对丰度在东部人群中显著较高,而四环素、氨基糖苷类、多粘菌素等8种耐药基因的平均相对丰度在西部人群中显著较高。
有趣的是,研究团队发现人均 GDP增加可能与肠道潜在病原体和ARG亚型的丰富度降低相关。广义上,人均GDP高意味着工业化水平高,这暗示了工业化水平可能影响人们肠道潜在病原体和抗生素抗性基因的多样性格局。该研究首次大尺度地揭示了工业化进程不仅显著改变了中国东西部人群肠道微生物组成、结构和功能,还极大地影响了其携带的抗生素抗性基因多样性。该发现为今后中国人群肠道健康管理和公共卫生领域病原菌传播的科学防控提供了重要数据支撑。

工业化对中国人群肠道菌群和抗生素抗性基因(ARG)的影响
原文链接:https://journals.asm.org/doi/10.1128/msystems.01372-24
3.中国人群肠道菌群中移动遗传元件的丰度伴随人均收入的增加而升高
张志刚研究员团队在国际期刊Frontiers in Microbiology发表了题为“Sociobiome signals by high income for increased mobile genetic elements in the gut microbiome of Chinese individuals”的研究论文。云南大学博士生田晨为论文第一作者。

在过去的两个世纪里,人类健康状况显著改善,这在很大程度上得益于工业革命以来收入的稳步增长和进步。个人或国家收入的提高可以通过多种方式改善健康状况,例如提供更好的营养和建设公共卫生基础设施。移动遗传元件(MGE)在抗生素抗性基因 (ARG) 的传播中发挥着关键作用,因此对公共卫生具有重要意义。然而,社会经济因素如何影响人类肠道菌群中 MGE 的变化仍不清楚。
研究人员重新分析了1,382个来自中国人群的肠道宏基因组数据,鉴定肠道菌群中的MGE,并进行了统计分析以评估区域差异及其与经济指标的相关性。在中国人群肠道菌群中,一共鉴定出638,097个非冗余MGE,其中与整合/切除功能相关的MGE平均丰度最高,而与稳定/转移/防御功能相关的MGE平均丰度最低。MGE的丰度与人均GDP以及个体内ARG丰度呈正相关。
虽然经济增长降低了中国人群肠道ARG的丰富度,但增加了肠道菌群中MGE的丰度。从公共卫生的角度来看,这一发现尤其令人担忧,因为它表明经济发展虽然改善了某些地区的整体健康状况,但可能无意中促进了抗生素耐药性的传播。

人体肠道菌群中MGE丰度与人均GDP的关系
原文链接:https://doi.org/10.3389/fmicb.2025.1596101
上述工作得到了青藏高原二次科考、云南省兴滇人才支持计划(云岭学者)、国家自然科学基金等项目的资助。